{{ 'fb_in_app_browser_popup.desc' | translate }} {{ 'fb_in_app_browser_popup.copy_link' | translate }}

{{ 'in_app_browser_popup.desc' | translate }}

價格均含稅,下單享優惠!歡迎大量採購,由專人提供專案報價。

目前僅提供網路賣場服務,無實體店面,無自取服務。

因10/4(六)~10/6(一) 中秋節連假,官網無法即時回應訊息,並暫停出貨。訊息以及出貨將於10/7(二)營業時間,按照順序回覆。

價格均含稅,下單享優惠!歡迎大量採購,由專人提供專案報價。

目前僅提供網路賣場服務,無實體店面,無自取服務。

因10/4(六)~10/6(一) 中秋節連假,官網無法即時回應訊息,並暫停出貨。訊息以及出貨將於10/7(二)營業時間,按照順序回覆。

價格均含稅,下單享優惠!歡迎大量採購,由專人提供專案報價。

M5Stack 震動馬達模組-U059

M5Stack 震動馬達模組-U059

產品貨號:368031600161
區號:La16-08
品牌:M5Stack
原廠貨號:U059


全店,滿千免運優惠(限郵寄和超商純取貨)

全店,本賣場無實體店面,無提供自取服務,敬請見諒。

NT$105
{{shoplineProductReview.avg_score}} {{'product.product_review.stars' | translate}} | {{shoplineProductReview.total}} {{'product.product_review.reviews' | translate}}
{{amazonProductReview.avg_rating}} {{'product.product_review.stars' | translate}} | {{amazonProductReview.total_comment_count}} {{'product.product_review.reviews' | translate}}
數量 組合數量
一次最大商品購買數量限制為 99999
該數量不適用,請填入有效的數量。
售完

商品存貨不足,未能加入購物車

您所填寫的商品數量超過庫存

{{'products.quick_cart.out_of_number_hint'| translate}}

{{'product.preorder_limit.hint'| translate}}

每筆訂單限購 {{ product.max_order_quantity }} 件

現庫存只剩下 {{ quantityOfStock }} 件

若想購買,請聯絡我們。
商品描述
送貨及付款方式
商品描述
商品簡介

Vibrator-Motor 是一款震動電機Unit,採用N20電機與金屬偏心輪製作,支持5V電源電壓供電,輸出軸的轉速為8800 RPM(無負載)。振動電機廣泛應用於各類電子產品,用作信息提示與觸摸反饋。

商品特性

● 單向旋轉
● DC-5V供電

商品應用

●觸摸反饋
●震動訊息提示

商品規格
規格 參數
淨重 9g
產品尺寸 35x 24x 12 (mm)

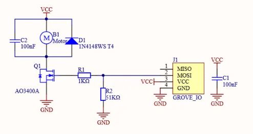
電路圖

M5Stack 震動馬達模組-U059

範例程式

1.Arduino IDE

2.UIFlow M5Stack 震動馬達模組-U059

EasyLoader


1-EasyLoader是一個簡潔快速的程序燒錄器,每一個產品頁面裡的EasyLoader都提供了一個與產品相關的案例程序,通過簡單步驟將其燒錄至主控,能夠進行一系列的功能驗證

2-下載軟件後,雙擊運行應用程序,將M5設備通過數據線連接至電腦,選擇端口參數,點擊"Burn" 即可開始燒錄.(為M5StickC燒錄時,請將波特率設置在750000或115200 )

3-目前EasyLoader僅適用於Windows操作系統、兼容M5體係採用ESP32作為控制核心的主機.在為M5Core燒錄前需要安裝CP210X驅動程序(使用M5StickC作為控制器的則無需安裝)

點擊此處查看驅動程式安裝步驟

出貨清單
  • M5Stack 震動馬達模組-U059 x 1
送貨及付款方式

送貨方式

  • FedEx 國際貨運
  • 郵局國際貨運
  • 郵寄
  • 7-11 取貨付款 (C2C)
  • 7-11 取貨不付款 (C2C)
  • 黑貓-常溫
  • 黑貓-常溫(貨到付款)
  • 報價單草稿

付款方式

  • 銀行轉帳
  • 專員接洽
  • 信用卡付款
  • 黑貓宅配(貨到付款)
  • 7-11取貨付款