{{ 'fb_in_app_browser_popup.desc' | translate }} {{ 'fb_in_app_browser_popup.copy_link' | translate }}

{{ 'in_app_browser_popup.desc' | translate }}

價格均含稅,下單享優惠!歡迎大量採購,由專人提供專案報價。

目前僅提供網路賣場服務,無實體店面,無自取服務。

因228連續假期,官網無法即時回應,並暫停出貨。3/2會依序回覆及出貨。

價格均含稅,下單享優惠!歡迎大量採購,由專人提供專案報價。

目前僅提供網路賣場服務,無實體店面,無自取服務。

因228連續假期,官網無法即時回應,並暫停出貨。3/2會依序回覆及出貨。

價格均含稅,下單享優惠!歡迎大量採購,由專人提供專案報價。

M5StickC PIR Hat 人體紅外線感測模組-U054

M5StickC PIR Hat 人體紅外線感測模組-U054

產品貨號:368031600097
區號:La13-11
品牌:M5Stack
原廠貨號:U054
PIR Hat是一款兼容M5SticKC的人體紅外感測器,它屬於"被動式熱釋電紅外探測器",通過檢測由人體或物體發射、反射的紅外輻射進行判斷工作,當檢測到紅外時、輸出高電平,並進行一段時間的延時(期間保持高電平且允許重複觸發),直至觸發信號消失(恢復低電平)。


全店,滿千免運優惠(限郵寄和超商純取貨)

全店,本賣場無實體店面,無提供自取服務,敬請見諒。

NT$110
{{shoplineProductReview.avg_score}} {{'product.product_review.stars' | translate}} | {{shoplineProductReview.total}} {{'product.product_review.reviews' | translate}}
{{amazonProductReview.avg_rating}} {{'product.product_review.stars' | translate}} | {{amazonProductReview.total_comment_count}} {{'product.product_review.reviews' | translate}}
數量 組合數量
一次最大商品購買數量限制為 99999
該數量不適用,請填入有效的數量。
售完

商品存貨不足,未能加入購物車

您所填寫的商品數量超過庫存

{{'products.quick_cart.out_of_number_hint'| translate}}

{{'product.preorder_limit.hint'| translate}}

每筆訂單限購 {{ product.max_order_quantity }} 件

現庫存只剩下 {{ quantityOfStock }} 件

若想購買,請聯絡我們。
商品描述
送貨及付款方式
商品描述
商品簡介

PIR Hat是一款兼容M5SticKC的人體紅外感測器,它屬於"被動式熱釋電紅外探測器",通過檢測由人體或物體發射、反射的紅外輻射進行判斷工作,當檢測到紅外時、輸出高電平,並進行一段時間的延時(期間保持高電平且允許重複觸發),直至觸發信號消失(恢復低電平)。

商品特性

● 檢測距離: 500cm
● 延時時間: 2s
● 感應範圍: < 100°
● 靜態電流: < 60uA
● 工作溫度: -20 - 80 °C

商品應用

● 人體感應燈具
● 安防產品
● 自動感應電器設置

商品規格

規格 參數
淨重 5 g
產品尺寸 24x 25x 20 (mm)

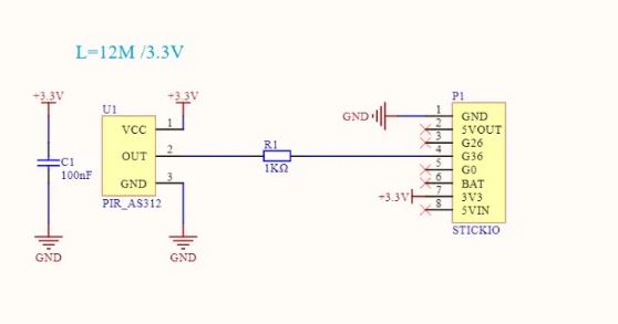
電路圖



EasyLoader

EasyLoader是一個簡潔快速的程序燒錄器,其內置了一個產品相關的案例程序,通過簡單步驟將其燒錄至主控,即可進行一系列的功能驗證.(程序燒錄前,請根據設備類型安裝相應驅動程序. M5Core型主機,M5StickC/V/T/ATOM系列可免驅動使用)

請點擊此處查看CP210X安裝步驟

範例程序

1.Arduino IDE

2.UIFlow



管腳映射

M5StickC GPIO36 3.3V GND
HAT PIR OUT 3.3V GND

出貨清單

  • M5StickC PIR Hat 人體紅外線感測模組-U054 x 1
送貨及付款方式

送貨方式

  • FedEx 國際貨運
  • 郵局國際貨運
  • 郵寄【請填寫收件地址】
  • 7-11 取貨付款 (C2C)
  • 7-11 取貨不付款 (C2C)
  • 黑貓-常溫
  • 黑貓-常溫(貨到付款)
  • 報價單草稿

付款方式

  • 專員接洽
  • Apple Pay
  • 銀行轉帳
  • 信用卡付款
  • 黑貓宅配(貨到付款)
  • 7-11取貨付款

相關產品